访问者模式
在访问者模式(Visitor Pattern)中,我们使用了一个访问者类,它改变了元素类的执行算法。通过这种方式,元素的执行算法可以随着访问者改变而改变。这种类型的设计模式属于行为型模式。根据模式,元素对象已接受访问者对象,这样访问者对象就可以处理元素对象上的操作。
介绍
意图
旨在将数据结构与在该数据结构上执行的操作分离,从而使得添加新的操作变得更容易,而无需修改数据结构本身。
主要解决的问题
- 解决在稳定数据结构和易变操作之间的耦合问题,使得操作可以独立于数据结构变化。
使用场景
- 当需要对一个对象结构中的对象执行多种不同的且不相关的操作时,尤其是这些操作需要避免"污染"对象类本身。
实现方式
- 定义访问者接口:声明一系列访问方法,一个访问方法对应数据结构中的一个元素类。
- 创建具体访问者:实现访问者接口,为每个访问方法提供具体实现。
- 定义元素接口:声明一个接受访问者的方法。
- 创建具体元素:实现元素接口,每个具体元素类对应数据结构中的一个具体对象。
关键代码
- 访问者接口:包含访问不同元素的方法。
- 具体访问者:实现了访问者接口,包含对每个元素类的访问逻辑。
- 元素接口:包含一个接受访问者的方法。
- 具体元素:实现了元素接口,提供给访问者访问的入口。
应用实例
- 做客场景:访问者(如您)访问朋友家,朋友作为元素提供信息,访问者根据信息做出判断。
优点
- 单一职责原则:访问者模式符合单一职责原则,每个类只负责一项职责。
- 扩展性:容易为数据结构添加新的操作。
- 灵活性:访问者可以独立于数据结构变化。
缺点
- 违反迪米特原则:元素需要向访问者公开其内部信息。
- 元素类难以变更:元素类需要维持与访问者的兼容。
- 依赖具体类:访问者模式依赖于具体类而不是接口,违反了依赖倒置原则。
使用建议
- 当对象结构稳定,但需要在其上定义多种新操作时,考虑使用访问者模式。
- 当需要避免操作"污染"对象类时,使用访问者模式封装操作。
注意事项
- 访问者模式可以用于功能统一,如报表生成、用户界面显示、拦截器和过滤器等。
包含的几个主要角色
-
访问者(Visitor):
- 定义了访问元素的接口。
-
具体访问者(Concrete Visitor):
- 实现访问者接口,提供对每个具体元素类的访问和相应操作。
-
元素(Element):
- 定义了一个接受访问者的方法。
-
具体元素(Concrete Element):
- 实现元素接口,提供一个
accept方法,允许访问者访问并操作。
- 实现元素接口,提供一个
-
对象结构(Object Structure)(可选):
- 定义了如何组装具体元素,如一个组合类。
-
客户端(Client)(可选):
- 使用访问者模式对对象结构进行操作。
实现
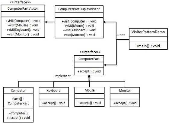
我们将创建一个定义接受操作的 ComputerPart 接口。Keyboard、Mouse、Monitor 和 Computer 是实现了 ComputerPart 接口的实体类。我们将定义另一个接口 ComputerPartVisitor,它定义了访问者类的操作。Computer 使用实体访问者来执行相应的动作。
VisitorPatternDemo,我们的演示类使用 Computer、ComputerPartVisitor 类来演示访问者模式的用法。
步骤 1
定义一个表示元素的接口。
ComputerPart.java
public interface ComputerPart {
public void accept(ComputerPartVisitor computerPartVisitor);
}
步骤 2
创建扩展了上述类的实体类。
Keyboard.java
public class Keyboard implements ComputerPart {
@Override
public void accept(ComputerPartVisitor computerPartVisitor) {
computerPartVisitor.visit(this);
}
}
Monitor.java
public class Monitor implements ComputerPart {
@Override
public void accept(ComputerPartVisitor computerPartVisitor) {
computerPartVisitor.visit(this);
}
}
Mouse.java
public class Mouse implements ComputerPart {
@Override
public void accept(ComputerPartVisitor computerPartVisitor) {
computerPartVisitor.visit(this);
}
}
Computer.java
public class Computer implements ComputerPart {
ComputerPart[] parts;
public Computer(){
parts = new ComputerPart[] {new Mouse(), new Keyboard(), new Monitor()};
}
@Override
public void accept(ComputerPartVisitor computerPartVisitor) {
for (int i = 0; i < parts.length; i++) {
parts[i].accept(computerPartVisitor);
}
computerPartVisitor.visit(this);
}
}
步骤 3
定义一个表示访问者的接口。
ComputerPartVisitor.java
public interface ComputerPartVisitor {
public void visit(Computer computer);
public void visit(Mouse mouse);
public void visit(Keyboard keyboard);
public void visit(Monitor monitor);
}
步骤 4
创建实现了上述类的实体访问者。
ComputerPartDisplayVisitor.java
public class ComputerPartDisplayVisitor implements ComputerPartVisitor {
@Override
public void visit(Computer computer) {
System.out.println("Displaying Computer.");
}
@Override
public void visit(Mouse mouse) {
System.out.println("Displaying Mouse.");
}
@Override
public void visit(Keyboard keyboard) {
System.out.println("Displaying Keyboard.");
}
@Override
public void visit(Monitor monitor) {
System.out.println("Displaying Monitor.");
}
}
步骤 5
使用 ComputerPartDisplayVisitor 来显示 Computer 的组成部分。
VisitorPatternDemo.java
public class VisitorPatternDemo {
public static void main(String[] args) {
ComputerPart computer = new Computer();
computer.accept(new ComputerPartDisplayVisitor());
}
}
步骤 6
执行程序,输出结果:
Displaying Mouse. Displaying Keyboard. Displaying Monitor. Displaying Computer.
Siskin.xu
sis***@sohu.com
Python 代码:
# Visitor Pattern with Python Code from abc import abstractmethod,ABCMeta # 定义一个表示元素(Element)的接口 class ComputerPart(metaclass=ABCMeta): @abstractmethod def accept(self, inComputerPartVisitor): pass #创建阔爱站了ComputerPart的实体类 class Keyboard(ComputerPart): def accept(self, inComputerPartVisitor): inComputerPartVisitor.visitKeyboard(self) class Monitor(ComputerPart): def accept(self, inComputerPartVisitor): inComputerPartVisitor.visitMonitor(self) class Mouse(ComputerPart): def accept(self, inComputerPartVisitor): inComputerPartVisitor.visitMouse(self) class Computer(ComputerPart): _parts = [] def __init__(self): self._parts.append(Mouse()) self._parts.append(Keyboard()) self._parts.append(Monitor()) def accept(self, inComputerPartVisitor): for aPart in self._parts : aPart.accept(inComputerPartVisitor) inComputerPartVisitor.visitComputer(self) # 定义一个表示访问者的接口 class ComputerPartVisitor(metaclass=ABCMeta): @abstractmethod def visitComputer(self,inComputer): pass @abstractmethod def visitMouse(self,inMouse): pass @abstractmethod def visitKeyboard(self,inKeyboard): pass @abstractmethod def visitMonitor(self,inMonitor): pass # 实现访问者接口的实体类 class ComputerPartDisplayVisitor(ComputerPartVisitor): def visitComputer(self,inComputer): print("Displaying {0}. Called in {1}".format(inComputer.__class__.__name__,self.__class__.__name__)) def visitMouse(self,inMouse): print("Displaying {0}. Called in {1}".format(inMouse.__class__.__name__,self.__class__.__name__)) def visitKeyboard(self,inKeyboard): print("Displaying {0}. Called in {1}".format(inKeyboard.__class__.__name__,self.__class__.__name__)) def visitMonitor(self,inMonitor): print("Displaying {0}. Called in {1}".format(inMonitor.__class__.__name__,self.__class__.__name__)) # 调用输出 if __name__ == '__main__': aComputer = Computer() aComputer.accept(ComputerPartDisplayVisitor())Siskin.xu
sis***@sohu.com
ARCTURUS
163***[email protected]
from abc import abstractmethod, ABCMeta class device(metaclass=ABCMeta): pass # 键盘类 class Keyboard(device): def __init__(self, function): self.function = function # 功能 def accept(self, visitor): # 把自身交给访问器 visitor.visitKeyboard(self) # 显示器类 class Monitor(device): def __init__(self, function): self.function = function def accept(self, visitor): visitor.visitMonitor(self) # 鼠标类 class Mouse(device): def __init__(self, function): self.function = function def accept(self, visitor): visitor.visitMouse(self) # 电脑类 class Computer: parts = [] def __init__(self, parts): self.parts.extend(parts) def play(self): for part in self.parts: print(f"{type(part).__name__}的功能: {part.function}") def accept(self, visitor): for part in self.parts: part.accept(visitor) # 访问者 class Visitor(metaclass=ABCMeta): @abstractmethod def visitMouse(self, mouse): pass @abstractmethod def visitKeyboard(self, keyboard): pass @abstractmethod def visitMonitor(self, monitor): pass class updateVisitor(Visitor): def visitMouse(self, mouse): mouse.function += "点击" def visitKeyboard(self, keyboard): keyboard.function += "字母" def visitMonitor(self, monitor): monitor.function = "彩色屏幕" computer = Computer([Mouse("移动"), Monitor("黑白屏幕"), Keyboard("输入数字")]) computer.play() print() # 接收升级包 computer.accept(updateVisitor()) computer.play()ARCTURUS
163***[email protected]